Home
Products
SS-Punch
SS-Profile
SS-Nest
MRP/ERP Interface
> PARTshare
PARTshare for SOLIDWORKS
PARTshare for Autodesk Inventor
PARTshare for Solid Edge
SS-Design
SS-Unfold
SS-DNC
DIE Professional
Services
Technology Assurance Program
Striker Certified Training
Advantage Customer Support
Striker Consulting Services
3D Printing (Additive Mfg)
News & Events
Striker Systems News
Upcoming Events
Videos
Company
About Us
Careers
Information Center
Partners
Contact Us
SS-DESIGN
Sheet Metal Part Design & Edit Software
SS-Design is the base interface of all STRIKER CAD/CAM & Nesting products. It provides a comprehensive set of 2D and 3D design and drafting utilities with many features specific to sheet metal design applications. The SS-Design menus remain loaded at all times to provide the designer/programmer with immediate access to this wide array of capability. Whether you need to make minor adjustments to parts coming from other CAD solutions or perform complete part design, SS-Design provides the tools to get the job done quickly and easily.
Product Key Features
Here are just a few of the powerful features of SS-Design. For a more extensive feature set select the PDF link at the bottom of this list.
Extensive CAD Features
– One of the unique features of STRIKER CAD/CAM is its extensive CAD capability. Most other CAD/CAM products offer CNC programming capability with only basic CAD functionality. But with STRIKER CAD/CAM, SS-Design delivers a CAD environment that is unparalleled in the CAD/CAM software market.
Standard Parametric Shapes
– Standard sheet metal shapes are quickly created through dimensional input. This includes slots, arc slots, D-holes, keyed holes, polygons, etc.
Sheet Metal Design Features
– Instantly create 2D and 3D sheet metal design features including corner notches, side notches (rectangular, obround, and V), tabs, extrusions, bend reliefs, flanges, etc.
Parametric Shape & Feature Editing
– Quickly edit standard shapes and design features simply by entering new dimensions. Whether the geometry was create with SS-Design or another CAD solution, SS-Design recognizes standard geometry configurations to simplify editing.
Geometry Validation
– Geometry is analyzed and “cleaned up” within tolerance to produce valid sheet metal parts.
Automatic Dimensioning
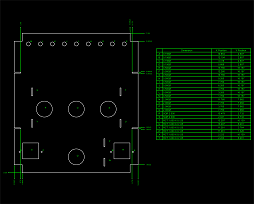
– An automatic dimension system instantly dimensions parts complete with hole type/size and location charts.
Intelligent Spline Processing
– Occasionally when parts are opened from other CAD solutions they contain spline objects. Splines cannot be processed by CNC machines, so must be converted to the line and arc equivalent. SS-Design handles this conversion automatically with a user-defined tolerance to control accuracy.
Text Placement & Editing
– SS-Design includes advanced text creation and editing commands for annotation purposes and for NC processing. A text explode feature converts text to the line and arc equivalent objects for NC processing. Both SS-Punch and SS-Profile also include intelligent text processing.
Advanced Layer System
– Layer control can be a critical component of the CAD process. SS-Design provides unprecedented layer creation and manipulation capability.
Comprehensive View Control
– SS-Design allows you to view your drawing from any orientation and create multiple view windows to quickly move between saved views or see multiple view angles simultaneously.
Integrated Drawing Border System
– A drawing border system is included that can be customized to the needs of your organization including company logo. An intelligent title block allows data to be entered and edited through a simple dialog interface.
User Configurable
– Nearly every aspect of SS-Design can be customized to user preference. Color scheme, menu layout, mouse functions, cursor properties, object snap behavior, and much more can be quickly adjusted to personal/company preference.
Industry Standard File Format
– SS-Design saves all CAD data in the industry standard AutoCAD DWG or DXF file format. No need to worry about proprietary data and future conversions that may be required.
Click here for expanded SS-Design feature list ->
SS-Design Expanded Feature List.pdf
Related Products
CNC Cutting
CNC Punching
3D CAD Plug-in
Nesting